为深入贯彻国家“一带一路”战略和省委省政府《关于推进“电商安徽”建设的指导意见》,安徽省电子商务教育协会研究决定,并与各指导单位、主办单位协商定于2018年1月28日在合肥举办跨境电商产业发展暨人才培养研讨会。现将有关事项通知如下:
一、主题与目的
1.主题:跨境电商产业发展暨人才培养
核心内容:主要围绕跨境电商的产业布局、产品开发、商业运作、政策助力,院校的专业建设、人才培养等问题进行研讨。
2.目的: 探求跨境电商产业发展暨人才培养的新模式、新路子、新标准,破解跨境电商难题,促进跨境电商产业发展,提升跨境电商人才培养的层次与实用性,加速安徽跨境电商发展。
二、时间、地点
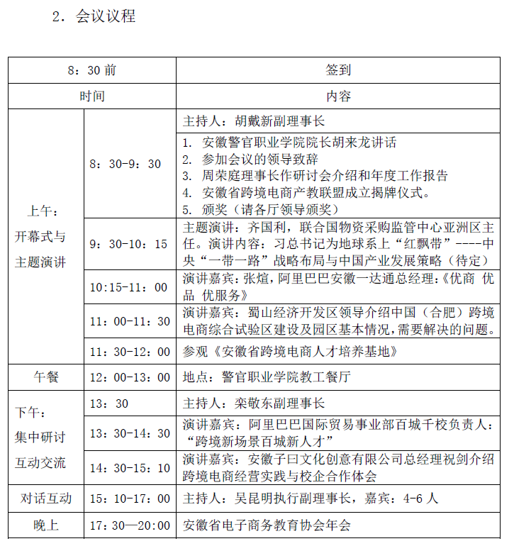
1月27日全天报到,28日上午8点30时整开幕式开始、上午主题演讲,下午集中研讨与互动交流。
会议地址:安徽省警官职业学院图书馆报告厅(合肥市清溪路78号)。
住宿地址:安徽警官职业学院学术交流中心(华瑞宾馆)。
三、组织领导
1.指导单位
省教育厅、省人社厅、省商务厅、省经信委、合肥市人社局、清华大学电子商务交易技术国家工程实验室。
2.主办单位
安徽省职业与成人教育学会、安徽省电子商务教育协会
3.承办单位
安徽警官职业学院、安徽众智跨境电商研究院、安徽珍科信息技术有限公司、合肥省职教社职业培训学校
4.协办单位
安徽高梵电子商务有限公司、安徽粮悅食品股份有限公司、安徽柏兆记食品股份有限公司、安徽葛源农业科技发展有限公司、安徽冠成教育科技有限公司、合肥三河四子同乐酒业有限公司、谢裕大茶叶股份有限公司、安徽田原果香电子商务有限公司
5.媒体单位
新华网、安徽日报、安徽电视台、中国职业教育网、安徽学习网、安徽继续教育网等。
四、参加人员
1.特邀领导与嘉宾。
2.会员单位领导与个人会员。
3.知名企业负责人。
五、会议议程与组织形式
1.组织形式:主题演讲+研讨会、院校、企业互动交流+协会年会。

六、要求
1、按时参会。研讨会时间为2018年1月28日8:30时整开始。各参会人员务于8:00前到达会议地点。参会人员请于1月25日17时前将参会回执发会议秘书处。联系电话:0551-62888451,邮箱653bgs@163.com,QQ: 985592130,联系人:陈秀珍13955158786 ,王科15318653344。
2、认真准备。演讲人员要围绕会议主题精心准备,形成文字稿或做成PPT,确保会议质量。
3、相关费用。参会人员由协会统一安排提供保障,费用自理。
附件:
1、邀请函
2、参会回执单
安徽省职业与成人教育学会 安徽省电子商务教育协会
2018年1月24日
友情链接