当前页: 首页> 通知公告

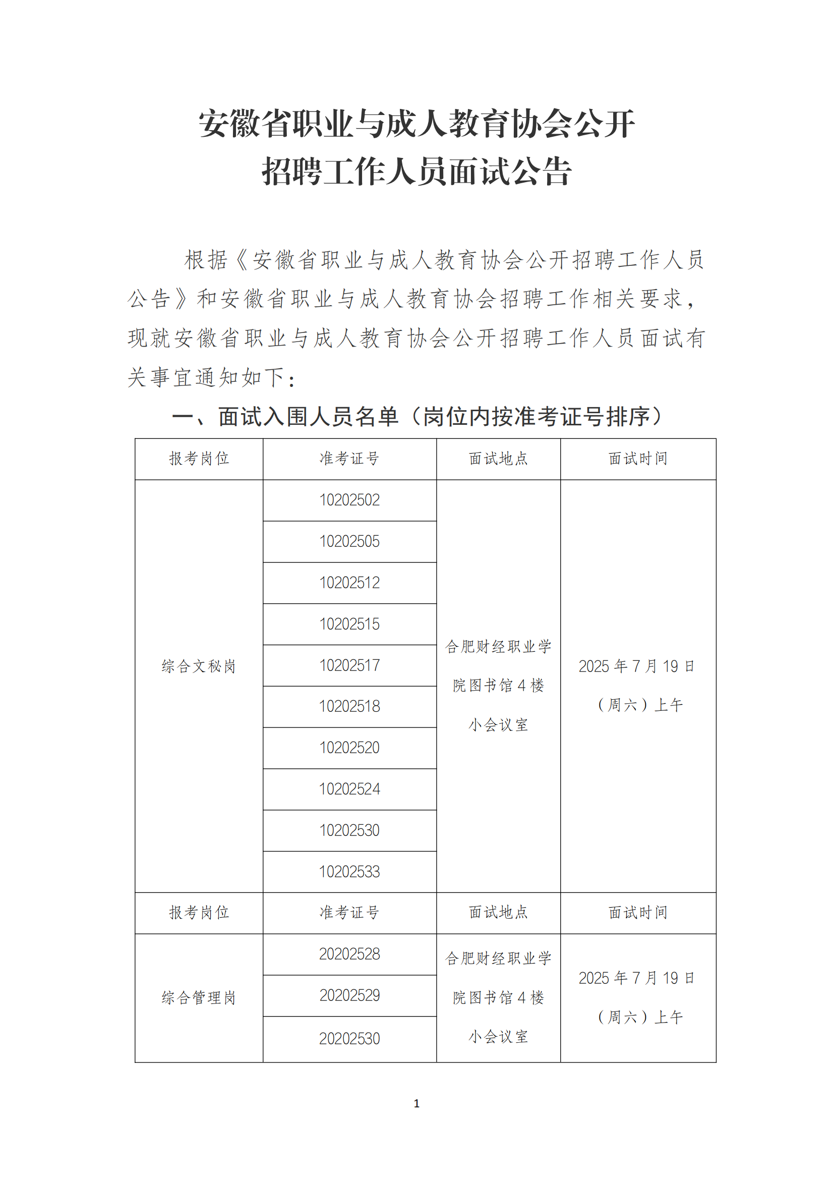
安徽省职业与成人教育协会公开招聘工作人员面试公告

发布日期: 2025-07-09

阅读量:


上一篇:转发中国成人教育协会 《关于征集新时代老年教育工作案例的通知》

下一篇:关于印发《安徽省职业与成人教育协会2025年工作要点》的通知